【公司信息】:
盛世科技有限公司創立于1995年,是從事汽車配用品,個人和家用防盜系列,無線遙控電子產品,電源充電器產品等消費性電子產品集研發至生產全過程的機構,主要客戶來自于OEMs和世界級經銷商。
公司以雄厚的技術實力、一流的設備、穩定的產品質量、全方位的經營服務、良好的市場信譽,成功地將大量質優價廉的產品銷往世界各地。公司信念是追求卓越,持續改善,并成為一流的制造企業。
目前已成功將安全防盜產品應用于家庭及工業領域;無線遙控技術具有可靠性及高性能,電源充電器及系列充電器產品也已成功銷往世界各地。
公司擁有1000余優秀員工,將不斷完善,不斷創新,擴大自己的產品領域,做到互惠互利、共同發展。
【行業類型】: 電子行業
【項目背景】:
【解決策略】:
一、邦有道管理顧問對數據進行統計
1、改善前的做法和問題:
(1)每天都在關注工效的數據,可是知道了工效的數據,具體怎么去提升工效,停留在語言上面,不去實施,怕麻煩;
(2)9月份的工效91.80%,相比調研前提升5.8%,大家都覺得很沾沾自喜。
2、改善后的做法和問題:
|
針對問題 |
變革動作 |
|
每天都在關注工效的數據,可是知道了工效的數據,具體怎么去提升工效,停留在語言上面,不去實施,怕麻煩 |
1、實施《現場提案改善》; 2、每天會針對生產瓶頸工序或效率提升進行攻關,現場定案。 |
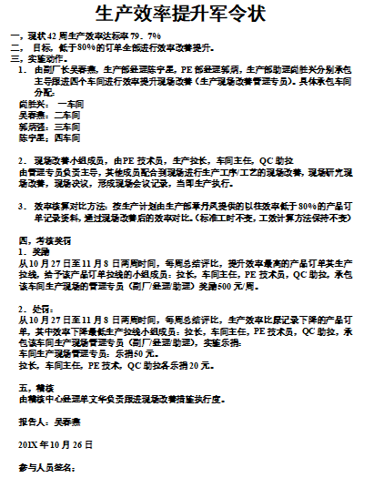
附件:效率提升軍令狀
二、梳理日計劃模式,細化生產任務
1、改善前的做法和問題:
(1)日計劃只下發到了各拉線,工序的效率無法測算;
(2)新訂單評審只排查產能、未對過往品質異常、效率進行分析排查。
2、改善后的做法和問題:
|
針對問題 |
變革動作 |
|
新訂單評審只排查產能、未對過往品質異常、效率進行分析排查 |
1、PMC部接到銷售訂單后,進行訂單工序分解,編制月生產計劃(滾動70-80天),排查產能負荷; 2、對新訂單評審除了排查產能、還增加對過往品質異常、效率等排查。 |
|
日計劃只下發到了各拉線,工序的效率無法測算 |
1、每周三編制下周《周生產計劃》,根據周生產計劃,PMC部排查當周上線訂單物料情況,生產部排查過往效率 ,品管部排查過往品質異常、PE部排查工裝夾具/作業指導書等; 2、每周二/周五PMC部與市場部確認未來3周出貨計劃; 3、每天下午17:30分前發出《三日冷凍滾動 計劃》/《清單計劃》,任務細化到每天、每 條拉線、每道工序。 |
附件:三日冷凍滾動計劃
三、保證效率提升,打好提前量,導入日備料
1、改善前的做法和問題:
(1)新訂單物料不能滿足交期無人問津,只有PMC的干著急;
(2)IC/半導體/變壓器等L/T較長物料進度經常影響生產。
2、改善后的做法和問題:
|
針對問題 |
變革動作 |
|
新訂單物料不能滿足交期無人問津,只有PMC的干著急 |
新訂單查詢評審:利用ERP進行帳面排查,并導出欠料查詢L/T及MOQ,針對不能滿足出貨交期物料召開訂單評審會議商討解決,確定訂單出貨日期。 |
|
IC/半導體/變壓器等L/T較長物料進度經常影響生產 |
1、根據主計劃排查IC/半導體/變壓器等L/T較長物料;進度,每周確認進度,并每周二下午3點PMC與采購部開會協調,每天跟進; 2、請購單發出4天后,MC排查采購訂購情況是否完成; 3、生產上線前15天,利用EPR系統查詢欠料情況,IC/半導體/變壓器等L/T較長物料需與采購確認具體交期; 4、生產上線前7天,作ERP系統提料,并形成缺料報告,要求采購/倉庫回復交貨日期及到料狀況,MC每天跟進,每天更新。 |
|
5、MC根據《周生產計劃》周四17:30前完成下周上線訂單物料排查,形成欠料表并制定解決方案; 6、倉庫根據《周生產計劃》進行實物備料; 7、車間安排電子物料提前3天領料,其它物料提前2天領料; 8、MC每天根據《三日冷凍滾動計劃》排查第2/3天物料,欠缺物料要求采購員承諾交期并簽名確認; 9、生產拉線每天早上8點根據實物報欠。 |
四、頻繁的跟進,導入日協調
1、改善前的做法和問題:
(1)工效達成情況無人跟進;
(2)新項目進度影響工效無人跟進;
(3)每天的生產問題只拋問題帶抱怨不解決。
2、改善后的做法和問題:
|
針對問題 |
變革動作 |
|
每天的生產問題只拋問題帶抱怨不解決 |
1、每天早上8點召開部門早會,通報協調解決物料/ 生產問題; 2、每天16點由PMC部經理組織生產/品管/PE/采購/倉 庫/PMC部召開生產協調會; 3、每天16點30分-17點,計劃員與各車間主任進行工 序對單,制定次日日計劃; |
|
新項目進度影響工效無人跟進 |
每天14:30分PMC/市場/開發/采購針對新產品或包材未確認,新項目召開訂單協調會,重點解決新項目進度以滿足生產計劃 |
|
工效達成情況無人跟進 |
每天19點由副廠長組織生產/品管/PE/PMC召開生產效率提升協調會,檢查當天工效達成情況及制定次日工效目標,并針對過往存在影響效率因素通過會議協調解決。 |
附件:訂單欠缺資料跟進表
五、對難點項目專項攻關,導入日攻關
1、改善前的做法和問題:
(1)對影響生產效率的問題經常踢皮球;
(2)IE的人員鬧情緒,軟對抗想加工資;
(3)物料的成本居高不下。
2、改善后的做法和問題:
|
針對問題 |
變革動作 |
|
IE的人員鬧情緒,軟對抗想加工資 |
1、針對不良品維修不能及時清尾制定《不良品清單 攻關方案》和《修理激勵方案》; 2、針對PCBA不良率高制定《波峰焊攻關》和《檢板品質內部稽核攻關》; 3、每天會針對生產瓶頸工序或效率提升進行攻關,現場定案。 |
|
對影響生產效率的問題經常踢 |
1、針對生產效率提升制定《生產日計劃工效超標獎勵方案》; 2、每周立案4-5項品質問題攻關。 |
|
物料的成本居高不下 |
1、針對庫存呆滯物料積壓嚴重,制定《庫存呆滯物料消耗攻關方案》; 2、根據物料損耗超標現場立案《降損耗攻關》。 |
六、頻繁的檢查,導入日稽核
1、改善前的做法和問題:
(1)PMC是有問題之后才去解決,過程不跟進;
(2)沒有人檢查執行情況。
2、改善后的做法和問題:
|
針對問題 |
變革動作 |
|
PMC是有問題之后才去解決,過程不跟進 |
1、計劃員每2小時檢查跟進各拉線生產進度情況; 2、PMC經理每天早上10點檢查昨日生產計劃達成情況及生產效率;
3、跟單員每天檢查《清單計劃》完成情況; 4、跟單員每天根據出貨計劃檢查各訂單完成情況; 5、MC每天需根據訂購記錄檢查《采購管制表》; 6、MC每天檢查采購員/倉管員對《缺料報告》的更新 回復; 7、MC每天抽查倉庫備料情況。 |
|
沒有人檢查執行情況 |
稽核中心全程稽核所推行的動作 |
七、頻繁的激勵,導入日考核
1、改善前的做法和問題:
做好做不好都一個樣,管理人員、員工都沒有激情。
2、改善后的做法和問題:
|
針對問題 |
變革動作 |
|
做好做不好都一個樣,管理人員、員工都沒有激情 |
1、針對工效超標生產拉線每天依《生產日計劃工效超標獎勵方案》獎勵補助全線人員工時; 2、針對按時完成不良品維修每天依《修理獎勵方案》,獎勵補助修理工時; 3、每天根據生產現場攻關方案,達標完成當場獎勵; 4、每天下午5點20分頒發生產效率前三名拉線獎勵(拉長分別獎勵10元、8元、5元)。 |
|
5、每周進行拉線排名,前三名頒發“第一、二、三名”紅旗,最后兩名頒發“我要加油“黑旗,并周排名第一名全拉人員獎勵5元; 6、每周針對倉庫帳物卡抽查準確率進行排名,每周二上午11點頒獎,前三名倉管員分別獎勵15元、10元、8元; 7、每周針對采購準交率進行排名,前三名采購員分別獎勵50元、30元、20元。 |
【項目成效】:
|
項目 |
調研前 |
8月份 |
9月份 |
10月份 |
11月份 |
12月前兩周 |
提升比率 |
|
訂單準交率 |
46.4% |
72.8% |
97.2% |
96.0% |
100% |
100% |
53.6% |
|
采購準交率 |
70.0% |
99.1% |
99.5% |
99.5% |
99.9% |
99.9% |
29.9% |
|
生產 工效 |
86% |
92.6% |
91.8% |
84.8% |
100% |
104% |
17.8% |
|
訂單延期天數 |
13 |
-2 |
-2.4 |
0.4 |
-2.75 |
-2.8 |
縮短 16天 |
返回頂部
159-8633-3189
在線留言

